Классы
1 класс
2 класс
3 класс
4 класс
5 класс
6 класс
7 класс
8 класс
9 класс
10 класс
11 класс
Предметы
Алгебра
Английский язык
Белорусский язык
Биология
География
Геометрия
Естествознание
Информатика
Искусство
История
Кубановедение
Литература
Математика
Музыка
Немецкий язык
ОБЖ
Обществознание
Окружающий мир
Основы здоровья
Природоведение
Русский язык
Технология
Украинский язык
Физика
Французский язык
Химия
Человек и мир
Я исследую мир
ГДЗ
10 класс
Физика
самостоятельные и контрольные работы Ерюткин
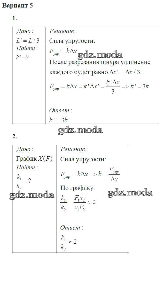
5
ОТВЕТ на задание № 5 Самостоятельные и контрольные работы по Физике 10 класс Ерюткин Базовый и углубленный уровень
Показать содержание
← Предыдущее
Следующее →
Решебник 1
динамика / ср №9 / 5
Показать содержание
← Предыдущее
Следующее →
ГДЗ решение к заданию № 5 Физика 10 класс самостоятельные и контрольные работы Ерюткин Е.С. Просвещение 2018 Базовый и углубленный уровень ФГОС бесплатно на гдз.мода!