Классы
1 класс
2 класс
3 класс
4 класс
5 класс
6 класс
7 класс
8 класс
9 класс
10 класс
11 класс
Предметы
Алгебра
Английский язык
Белорусский язык
Биология
География
Геометрия
Естествознание
Информатика
Искусство
История
Кубановедение
Литература
Математика
Музыка
Немецкий язык
ОБЖ
Обществознание
Окружающий мир
Основы здоровья
Природоведение
Русский язык
Технология
Украинский язык
Физика
Французский язык
Химия
Человек и мир
Я исследую мир
ГДЗ
11 класс
Физика
Мякишев
1
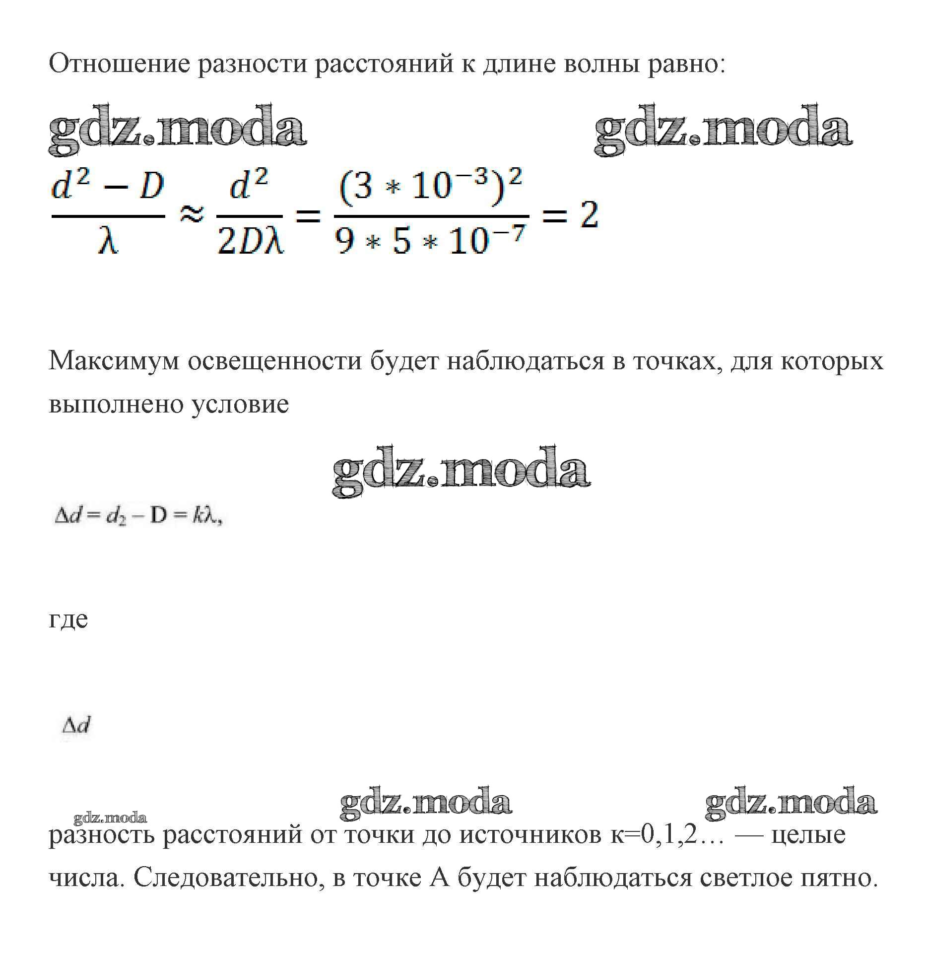
ОТВЕТ на задание № 1 Учебник по Физике 11 класс Мякишев Базовый и углубленный уровень
Показать содержание
← Предыдущее
Следующее →
Решебник
упражнение / глава 8 / упражнение 10 (задание) / 1
Показать содержание
← Предыдущее
Следующее →
ГДЗ решение к заданию № 1 Физика 11 класс Мякишев Просвещение 2019 Базовый и углубленный уровень ФГОС бесплатно на гдз.мода!