ОТВЕТ на задание № 959 Задачник по Физике 10-11 класс Рымкевич УМК
Решебник №1
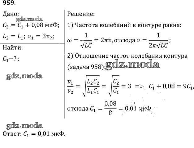
задача / 959
 
                                Решебник №2
задача / 959
 
                                Решебник №3
задача / 959
 
                                Все ГДЗ по Физике 10 класс УМК
Все ГДЗ по Физике 11 класс УМК