Классы
1 класс
2 класс
3 класс
4 класс
5 класс
6 класс
7 класс
8 класс
9 класс
10 класс
11 класс
Предметы
Алгебра
Английский язык
Белорусский язык
Биология
География
Геометрия
Естествознание
Информатика
Искусство
История
Кубановедение
Литература
Математика
Музыка
Немецкий язык
ОБЖ
Обществознание
Окружающий мир
Основы здоровья
Природоведение
Русский язык
Технология
Украинский язык
Физика
Французский язык
Химия
Человек и мир
Я исследую мир
ГДЗ
5 класс
Математика
Виленкин
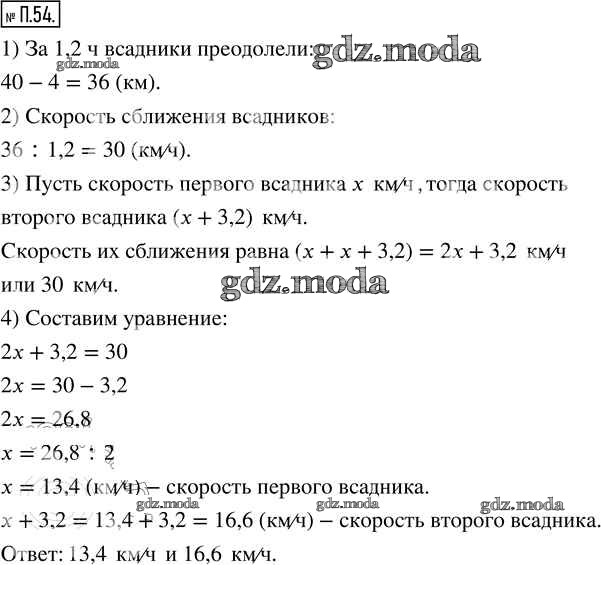
П.54
ОТВЕТ на задание № П.54 Учебник по Математике 5 класс Виленкин
Показать содержание
← Предыдущее
Следующее →
Решебник
часть 2 / задача / П.54
Показать содержание
← Предыдущее
Следующее →
ГДЗ решение к заданию № П.54 Математика 5 класс Виленкин Н.Я. Просвещение 2021 Часть 2 бесплатно на гдз.мода!