Классы
1 класс
2 класс
3 класс
4 класс
5 класс
6 класс
7 класс
8 класс
9 класс
10 класс
11 класс
Предметы
Алгебра
Английский язык
Белорусский язык
Биология
География
Геометрия
Естествознание
Информатика
Искусство
История
Кубановедение
Литература
Математика
Музыка
Немецкий язык
ОБЖ
Обществознание
Окружающий мир
Основы здоровья
Природоведение
Русский язык
Технология
Украинский язык
Физика
Французский язык
Химия
Человек и мир
Я исследую мир
ГДЗ
6 класс
Математика
Муравин
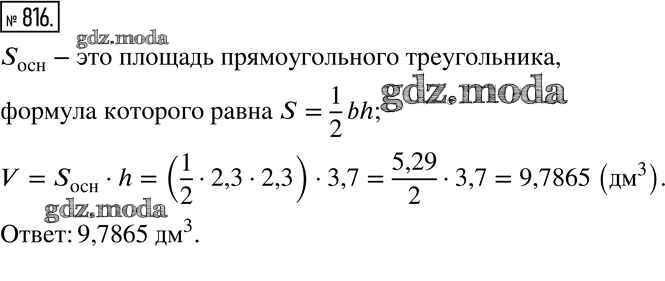
816
ОТВЕТ на задание № 816 Учебник по Математике 6 класс Муравин Вертикаль
Показать содержание
← Предыдущее
Следующее →
Решебник
повторение / из истории математики / 816
Показать содержание
← Предыдущее
Следующее →
ГДЗ решение к заданию № 816 Математика 6 класс Муравин Г.К. Дрофа 2016 ФГОС бесплатно на гдз.мода!