ОТВЕТ на задание № 1 Задачник по Алгебре 7 класс Мордкович Базовый уровень

Условия

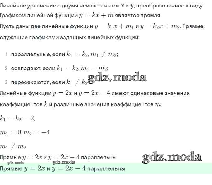
глава 2 / § 10 / 1

Решебник №1

глава 2 / § 10 / 1

Решебник №2

глава 2 / § 10 / 1

Решебник №3

глава 2 / § 10 / 1

Решебник №4

глава 2 / § 10 / 1

ГДЗ решение к заданию № 1 Алгебра 7 класс задачник (базовый уровень) Мордкович А.Г. Часть 2 Мнемозина 2013 Часть 2 Базовый уровень ФГОС бесплатно на гдз.мода!