ОТВЕТ на задание № 144 Задачник по Алгебре 7 класс Мордкович Базовый уровень

Условия

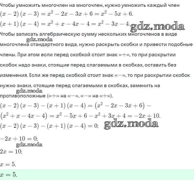
глава 9. итоговое повторение / 144

Решебник №1

глава 9. итоговое повторение / 144

Решебник №2

глава 9. итоговое повторение / 144

Решебник №3

глава 9. итоговое повторение / 144

Решебник №4

глава 9. итоговое повторение / 144

ГДЗ решение к заданию № 144 Алгебра 7 класс задачник (базовый уровень) Мордкович А.Г. Часть 2 Мнемозина 2013 Часть 2 Базовый уровень ФГОС бесплатно на гдз.мода!