ОТВЕТ на задание № 410 Учебник по Алгебре 7 класс Никольский МГУ - школе

Решебник №1

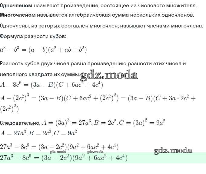
упражнение / 410

Решебник №2

упражнение / 410

Решебник №3

упражнение / 410

Решебник №4

упражнение / 410

Все ГДЗ по Алгебре 7 класс МГУ - школе

ГДЗ решение к заданию № 410 Алгебра 7 класс Никольский С.М. Просвещение 2013 ФГОС бесплатно на гдз.мода!