ОТВЕТ на задание № 502 Учебник по Алгебре 7 класс Никольский МГУ - школе

Решебник №1

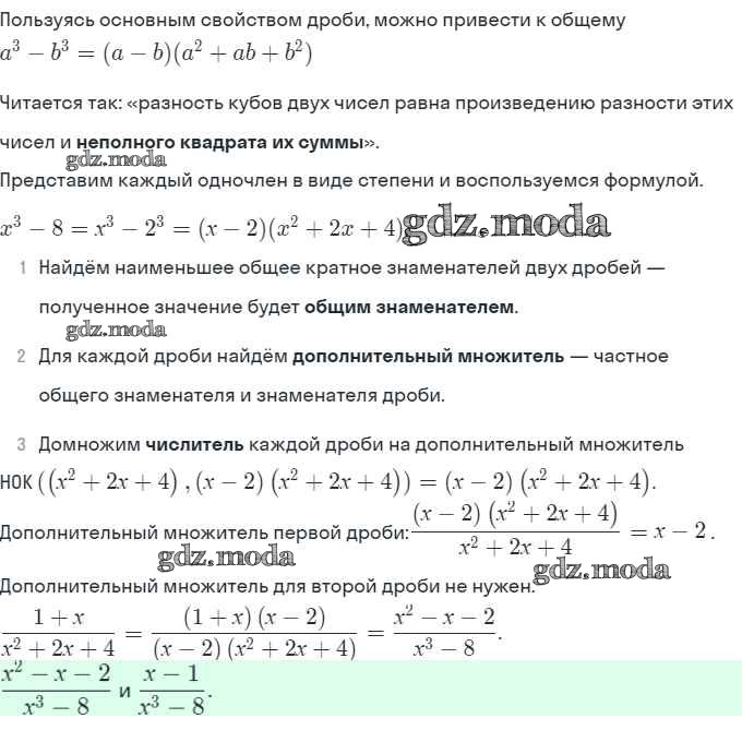
упражнение / 502

Решебник №2

упражнение / 502

Решебник №3

упражнение / 502

Решебник №4

упражнение / 502

Все ГДЗ по Алгебре 7 класс МГУ - школе

ГДЗ решение к заданию № 502 Алгебра 7 класс Никольский С.М. Просвещение 2013 ФГОС бесплатно на гдз.мода!