Классы
1 класс
2 класс
3 класс
4 класс
5 класс
6 класс
7 класс
8 класс
9 класс
10 класс
11 класс
Предметы
Алгебра
Английский язык
Белорусский язык
Биология
География
Геометрия
Естествознание
Информатика
Искусство
История
Кубановедение
Литература
Математика
Музыка
Немецкий язык
ОБЖ
Обществознание
Окружающий мир
Основы здоровья
Природоведение
Русский язык
Технология
Украинский язык
Физика
Французский язык
Химия
Человек и мир
Я исследую мир
ГДЗ
7 класс
Алгебра
рабочая тетрадь Ключникова
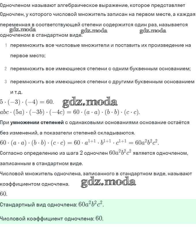
7
ОТВЕТ на задание № 7 Рабочая тетрадь по Алгебре 7 класс Ключникова УМК
Показать содержание
← Предыдущее
Следующее →
Решебник №1
§20 / 7
Решебник №2
§20 / 7
Показать содержание
← Предыдущее
Следующее →
Все ГДЗ по
Алгебре 7 класс УМК
ГДЗ решение к заданию № 7 Алгебра 7 класс рабочая тетрадь Ключникова Е.М. Экзамен 2013 ФГОС бесплатно на гдз.мода!