Классы
1 класс
2 класс
3 класс
4 класс
5 класс
6 класс
7 класс
8 класс
9 класс
10 класс
11 класс
Предметы
Алгебра
Английский язык
Белорусский язык
Биология
География
Геометрия
Естествознание
Информатика
Искусство
История
Кубановедение
Литература
Математика
Музыка
Немецкий язык
ОБЖ
Обществознание
Окружающий мир
Основы здоровья
Природоведение
Русский язык
Технология
Украинский язык
Физика
Французский язык
Химия
Человек и мир
Я исследую мир
ГДЗ
8 класс
Алгебра
Арефьева
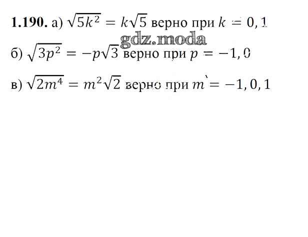
1.190
ОТВЕТ на задание № 1.190 Учебник по Алгебре 8 класс Арефьева
Показать содержание
← Предыдущее
Следующее →
Решебник №1
глава 1 / упражнение / 1.190
Показать содержание
← Предыдущее
Следующее →
ГДЗ решение к заданию № 1.190 Алгебра 8 класс Арефьева И.Г. Народная асвета 2018 ФГОС бесплатно на гдз.мода!