Классы
1 класс
2 класс
3 класс
4 класс
5 класс
6 класс
7 класс
8 класс
9 класс
10 класс
11 класс
Предметы
Алгебра
Английский язык
Белорусский язык
Биология
География
Геометрия
Естествознание
Информатика
Искусство
История
Кубановедение
Литература
Математика
Музыка
Немецкий язык
ОБЖ
Обществознание
Окружающий мир
Основы здоровья
Природоведение
Русский язык
Технология
Украинский язык
Физика
Французский язык
Химия
Человек и мир
Я исследую мир
ГДЗ
8 класс
Алгебра
Макарычев Учебник
1027
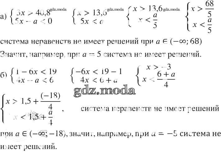
ОТВЕТ на задание № 1027 Учебник по Алгебре 8 класс Макарычев
Показать содержание
← Предыдущее
Следующее →
Учебник
упражнение / 1027
Решебник №1
упражнение / 1027
Решебник №2
упражнение / 1027
Решебник №3
упражнение / 1027
Решебник №4
упражнение / 1027
Решебник №7
упражнение / 1027
Показать содержание
← Предыдущее
Следующее →
ГДЗ решение к заданию № 1027 Алгебра 8 класс Макарычев Ю.Н. Просвещение 2016 ФГОС бесплатно на гдз.мода!