ОТВЕТ на задание № 709 Учебник по Алгебре 8 класс Макарычев
Учебник
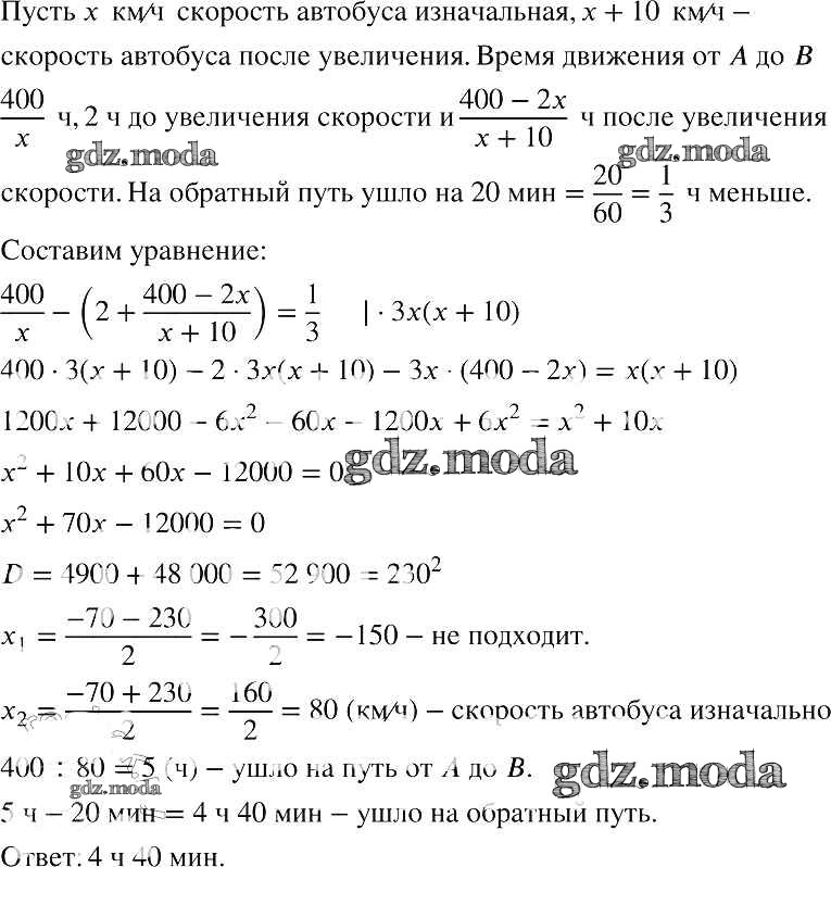
упражнение / 709

Решебник №1
упражнение / 709

Решебник №2
упражнение / 709

Решебник №3
упражнение / 709

Решебник №4
упражнение / 709

Решебник №5
упражнение / 709

Решебник №7
упражнение / 709
