Классы
1 класс
2 класс
3 класс
4 класс
5 класс
6 класс
7 класс
8 класс
9 класс
10 класс
11 класс
Предметы
Алгебра
Английский язык
Белорусский язык
Биология
География
Геометрия
Естествознание
Информатика
Искусство
История
Кубановедение
Литература
Математика
Музыка
Немецкий язык
ОБЖ
Обществознание
Окружающий мир
Основы здоровья
Природоведение
Русский язык
Технология
Украинский язык
Физика
Французский язык
Химия
Человек и мир
Я исследую мир
ГДЗ
8 класс
Алгебра
Мордкович 8 класс
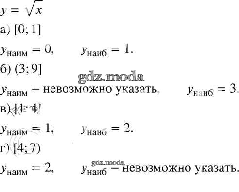
6
ОТВЕТ на задание № 6 Задачник по Алгебре 8 класс Мишустина Базовый уровень
Показать содержание
← Предыдущее
Следующее →
Условия
параграф 13 / 6
Решебник 1
параграф 13 / 6
Решебник 2
параграф 13 / 6
Показать содержание
← Предыдущее
Следующее →
ГДЗ решение к заданию № 6 Алгебра 8 класс задачник Базовый уровень Мордкович А.Г. Мнемозина 2015 Часть 2 Базовый уровень ФГОС бесплатно на гдз.мода!