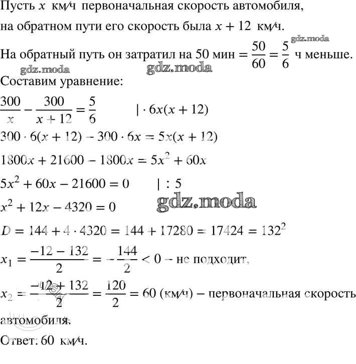
ОТВЕТ на задание № 5 Задачник по Алгебре 8 класс Мишустина Базовый уровень

Условия

работа / глава 4. вариант / 1 / 5

Решебник 1

работа / глава 4. вариант / 1 / 5

Решебник 2

работа / глава 4. вариант / 1 / 5

ГДЗ решение к заданию № 5 Алгебра 8 класс задачник Базовый уровень Мордкович А.Г. Мнемозина 2015 Часть 2 Базовый уровень ФГОС бесплатно на гдз.мода!