Классы
1 класс
2 класс
3 класс
4 класс
5 класс
6 класс
7 класс
8 класс
9 класс
10 класс
11 класс
Предметы
Алгебра
Английский язык
Белорусский язык
Биология
География
Геометрия
Естествознание
Информатика
Искусство
История
Кубановедение
Литература
Математика
Музыка
Немецкий язык
ОБЖ
Обществознание
Окружающий мир
Основы здоровья
Природоведение
Русский язык
Технология
Украинский язык
Физика
Французский язык
Химия
Человек и мир
Я исследую мир
ГДЗ
8 класс
Алгебра
Никольский
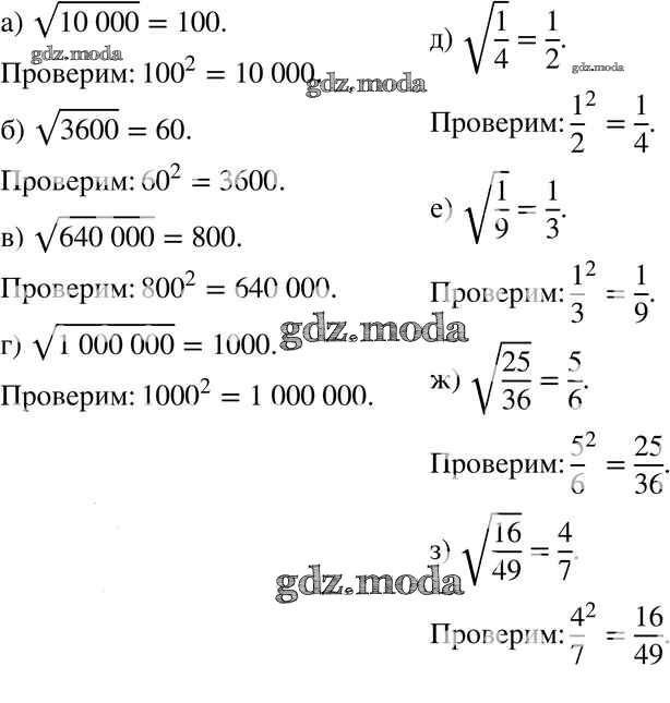
127
ОТВЕТ на задание № 127 Учебник по Алгебре 8 класс Никольский МГУ - школе
Показать содержание
← Предыдущее
Следующее →
Решебник
глава 1 / 127
Решебник №2
глава 1 / 127
Решебник №3
глава 1 / 127
Показать содержание
← Предыдущее
Следующее →
Все ГДЗ по
Алгебре 8 класс МГУ - школе
ГДЗ решение к заданию № 127 Алгебра 8 класс Никольский С.М. Просвещение 2014 ФГОС бесплатно на гдз.мода!