Классы
1 класс
2 класс
3 класс
4 класс
5 класс
6 класс
7 класс
8 класс
9 класс
10 класс
11 класс
Предметы
Алгебра
Английский язык
Белорусский язык
Биология
География
Геометрия
Естествознание
Информатика
Искусство
История
Кубановедение
Литература
Математика
Музыка
Немецкий язык
ОБЖ
Обществознание
Окружающий мир
Основы здоровья
Природоведение
Русский язык
Технология
Украинский язык
Физика
Французский язык
Химия
Человек и мир
Я исследую мир
ГДЗ
8 класс
Алгебра
задачник Мордкович
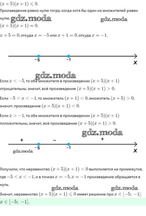
37.12
ОТВЕТ на задание № 37.12 Задачник по Алгебре 8 класс Мордкович Базовый уровень
Показать содержание
← Предыдущее
Следующее →
Решебник
§37 / 37.12
Показать содержание
← Предыдущее
Следующее →
ГДЗ решение к заданию № 37.12 Алгебра 8 класс задачник Мордкович А.Г. Мнемозина 2021 Часть 2 Базовый уровень ФГОС бесплатно на гдз.мода!