Классы
1 класс
2 класс
3 класс
4 класс
5 класс
6 класс
7 класс
8 класс
9 класс
10 класс
11 класс
Предметы
Алгебра
Английский язык
Белорусский язык
Биология
География
Геометрия
Естествознание
Информатика
Искусство
История
Кубановедение
Литература
Математика
Музыка
Немецкий язык
ОБЖ
Обществознание
Окружающий мир
Основы здоровья
Природоведение
Русский язык
Технология
Украинский язык
Физика
Французский язык
Химия
Человек и мир
Я исследую мир
ГДЗ
8 класс
Геометрия
рабочая тетрадь Мерзляк
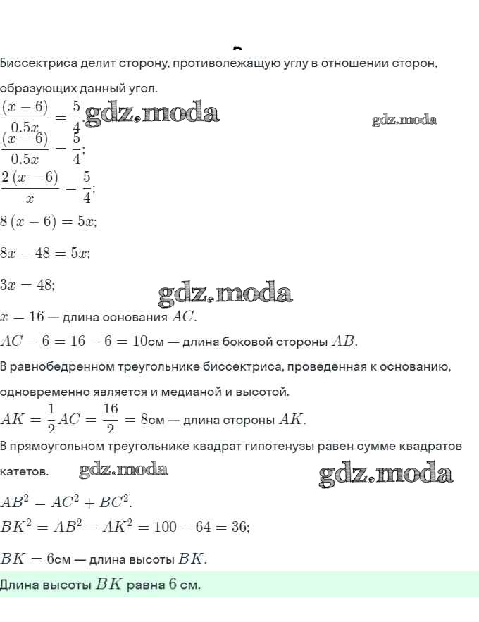
286
ОТВЕТ на задание № 286 Рабочая тетрадь по Геометрии 8 класс Мерзляк Алгоритм успеха
Показать содержание
← Предыдущее
Следующее →
Решебник
§16 / 286
Показать содержание
← Предыдущее
Следующее →
Все ГДЗ по
Геометрии 8 класс Алгоритм успеха
ГДЗ решение к заданию № 286 Геометрия 8 класс рабочая тетрадь Мерзляк А.Г. Вентана-граф 2021 Часть 1, Часть 2 ФГОС бесплатно на гдз.мода!