Классы
1 класс
2 класс
3 класс
4 класс
5 класс
6 класс
7 класс
8 класс
9 класс
10 класс
11 класс
Предметы
Алгебра
Английский язык
Белорусский язык
Биология
География
Геометрия
Естествознание
Информатика
Искусство
История
Кубановедение
Литература
Математика
Музыка
Немецкий язык
ОБЖ
Обществознание
Окружающий мир
Основы здоровья
Природоведение
Русский язык
Технология
Украинский язык
Физика
Французский язык
Химия
Человек и мир
Я исследую мир
ГДЗ
9 класс
Алгебра
Алимов
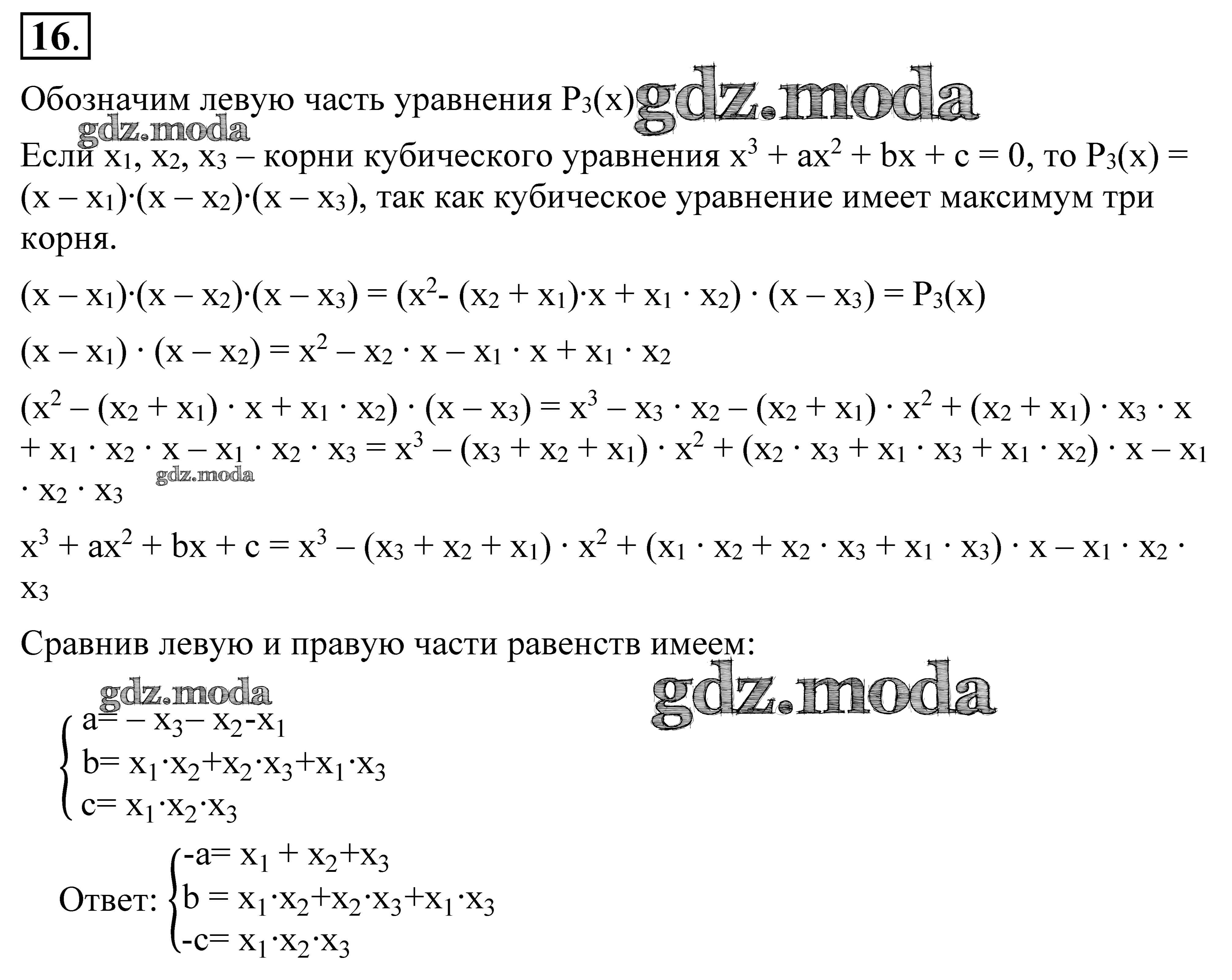
16
ОТВЕТ на задание № 16 Учебник по Алгебре 9 класс Алимов
Показать содержание
← Предыдущее
Следующее →
Решебник
упражнение / 16
Показать содержание
← Предыдущее
Следующее →
ГДЗ решение к заданию № 16 Алгебра 9 класс Алимов Ш. А. Просвещение 2014 ФГОС бесплатно на гдз.мода!