Классы
1 класс
2 класс
3 класс
4 класс
5 класс
6 класс
7 класс
8 класс
9 класс
10 класс
11 класс
Предметы
Алгебра
Английский язык
Белорусский язык
Биология
География
Геометрия
Естествознание
Информатика
Искусство
История
Кубановедение
Литература
Математика
Музыка
Немецкий язык
ОБЖ
Обществознание
Окружающий мир
Основы здоровья
Природоведение
Русский язык
Технология
Украинский язык
Физика
Французский язык
Химия
Человек и мир
Я исследую мир
ГДЗ
9 класс
Алгебра
Алимов
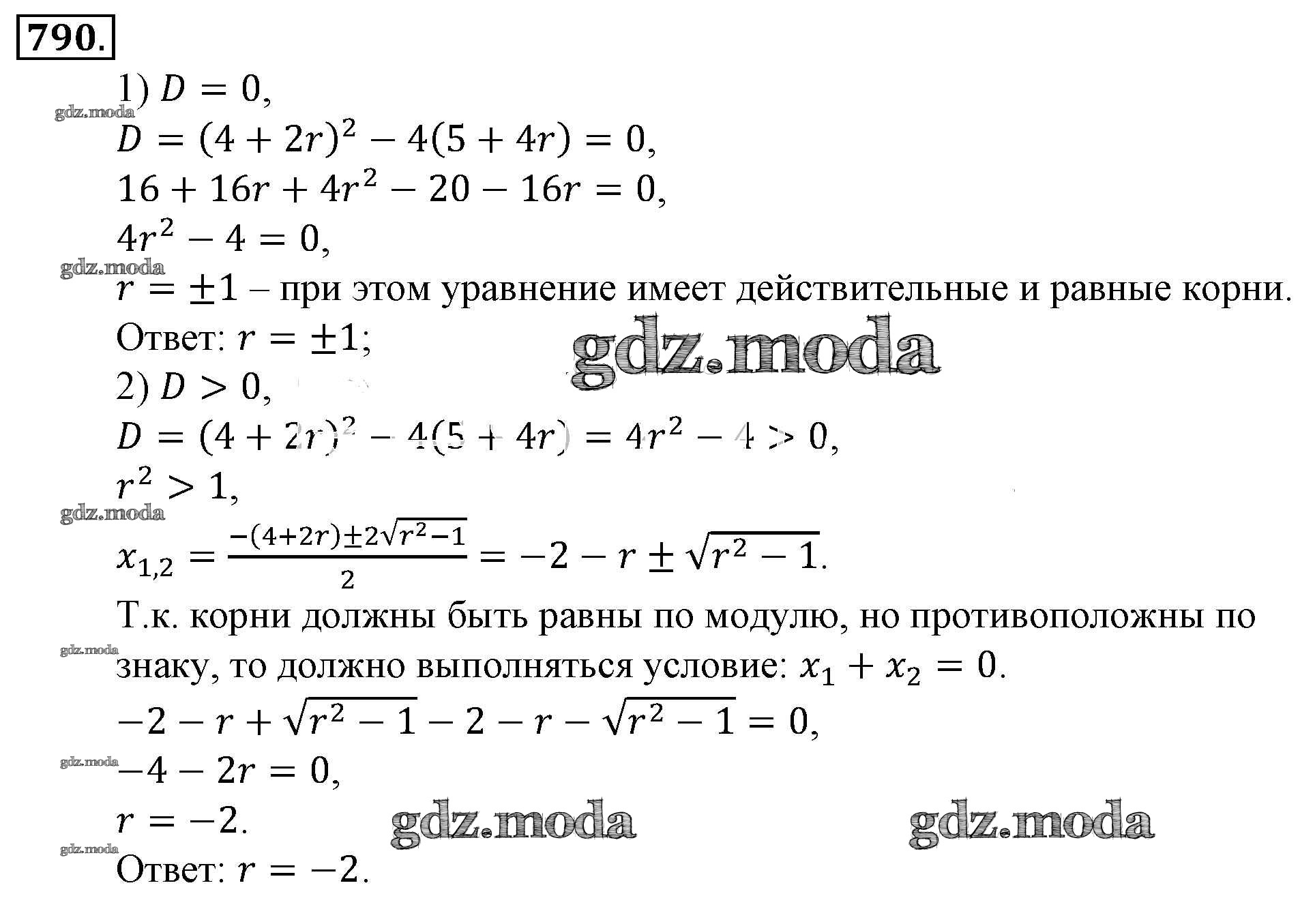
790
ОТВЕТ на задание № 790 Учебник по Алгебре 9 класс Алимов
Показать содержание
← Предыдущее
Следующее →
Решебник
упражнение / 790
Показать содержание
← Предыдущее
Следующее →
ГДЗ решение к заданию № 790 Алгебра 9 класс Алимов Ш. А. Просвещение 2014 ФГОС бесплатно на гдз.мода!