ОТВЕТ на задание № 712 Учебник по Алгебре 9 класс Мерзляк Алгоритм успеха

Решебник к учебнику 2021

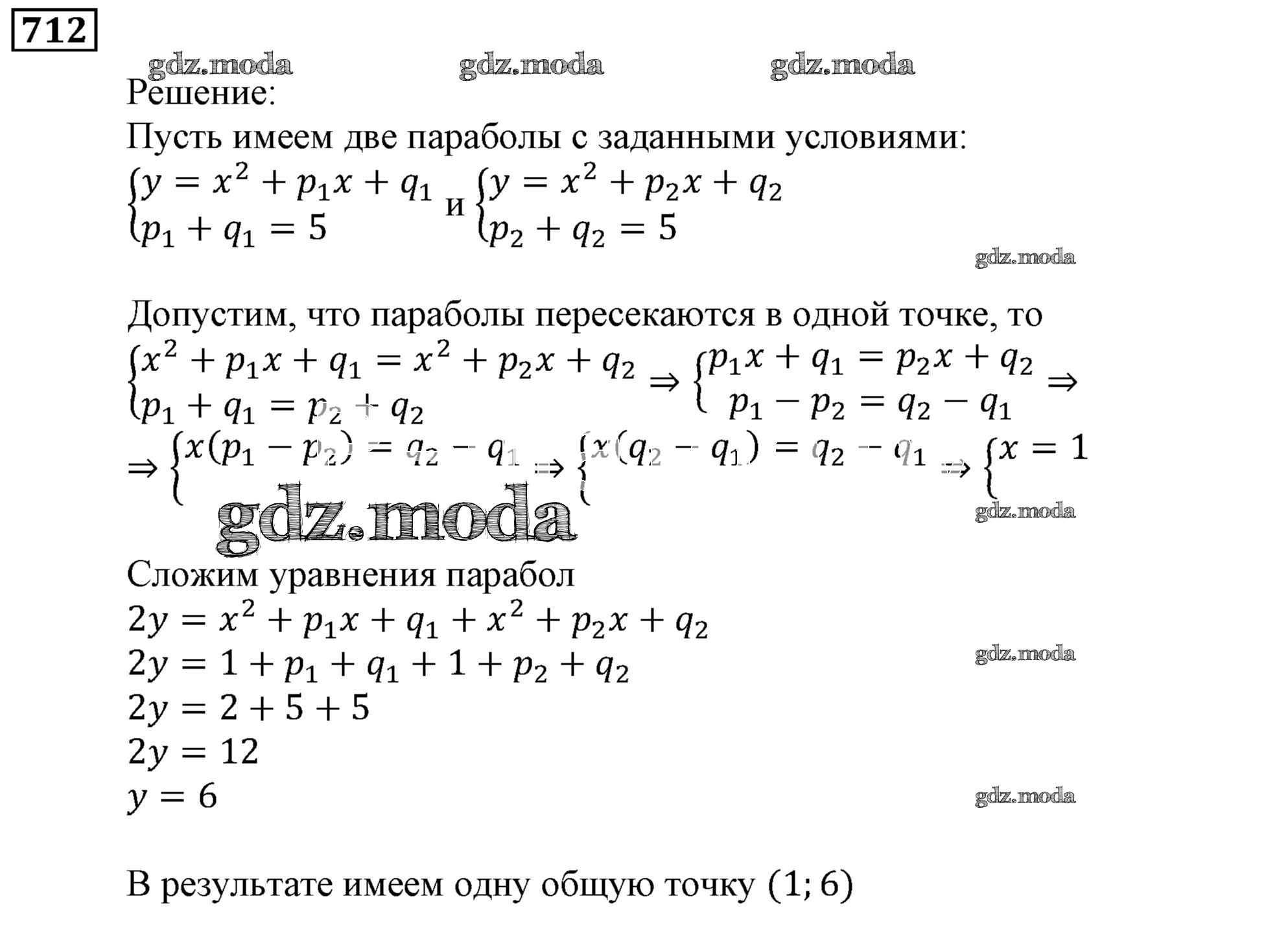
упражнение / 712

Решебник №1 к учебнику 2016

упражнение / 712

Решебник №3 к учебнику 2016

упражнение / 712

Все ГДЗ по Алгебре 9 класс Алгоритм успеха

ГДЗ решение к заданию № 712 Алгебра 9 класс Мерзляк, Полонский Вентана-граф, Просвещение 2016, 2021 ФГОС бесплатно на гдз.мода!