ОТВЕТ на задание № 885 Учебник по Алгебре 9 класс Мерзляк Алгоритм успеха
Решебник к учебнику 2021
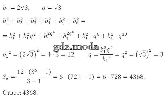
упражнение / 885

Решебник №1 к учебнику 2016
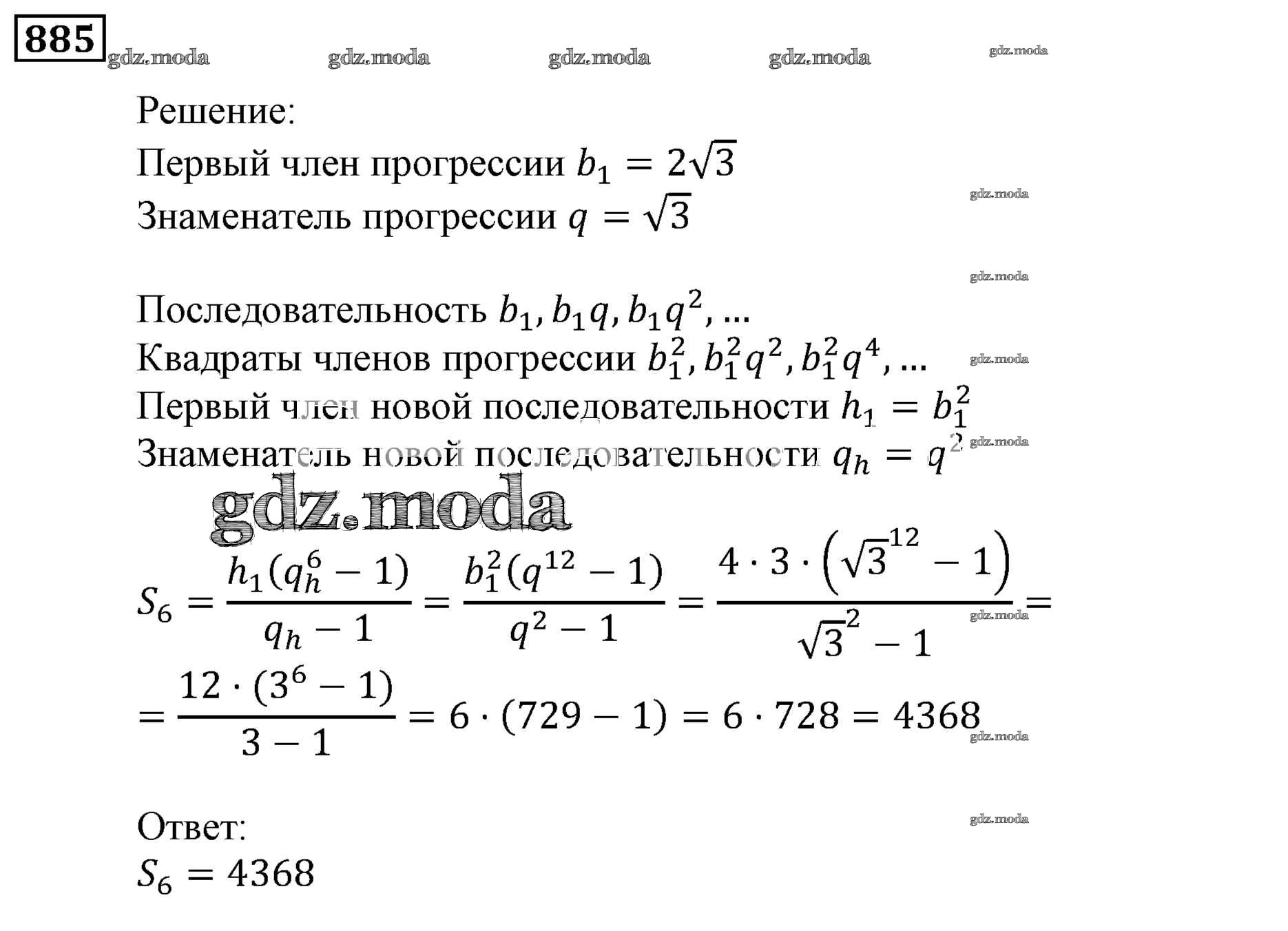
упражнение / 885

Решебник №2 к учебнику 2016
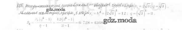
упражнение / 885

Решебник №3 к учебнику 2016
упражнение / 885

Все ГДЗ по Алгебре 9 класс Алгоритм успеха