ОТВЕТ на задание № 891 Учебник по Алгебре 9 класс Мерзляк Алгоритм успеха
Решебник к учебнику 2021
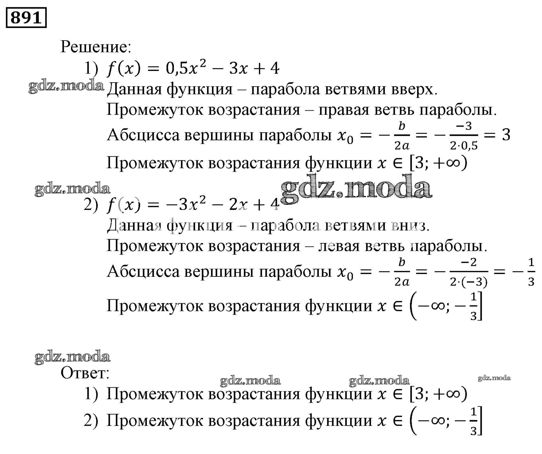
упражнение / 891

Решебник №1 к учебнику 2016
упражнение / 891

Решебник №2 к учебнику 2016
упражнение / 891

Решебник №3 к учебнику 2016
упражнение / 891

Все ГДЗ по Алгебре 9 класс Алгоритм успеха