Классы
1 класс
2 класс
3 класс
4 класс
5 класс
6 класс
7 класс
8 класс
9 класс
10 класс
11 класс
Предметы
Алгебра
Английский язык
Белорусский язык
Биология
География
Геометрия
Естествознание
Информатика
Искусство
История
Кубановедение
Литература
Математика
Музыка
Немецкий язык
ОБЖ
Обществознание
Окружающий мир
Основы здоровья
Природоведение
Русский язык
Технология
Украинский язык
Физика
Французский язык
Химия
Человек и мир
Я исследую мир
ГДЗ
9 класс
Алгебра
Мордкович задачник
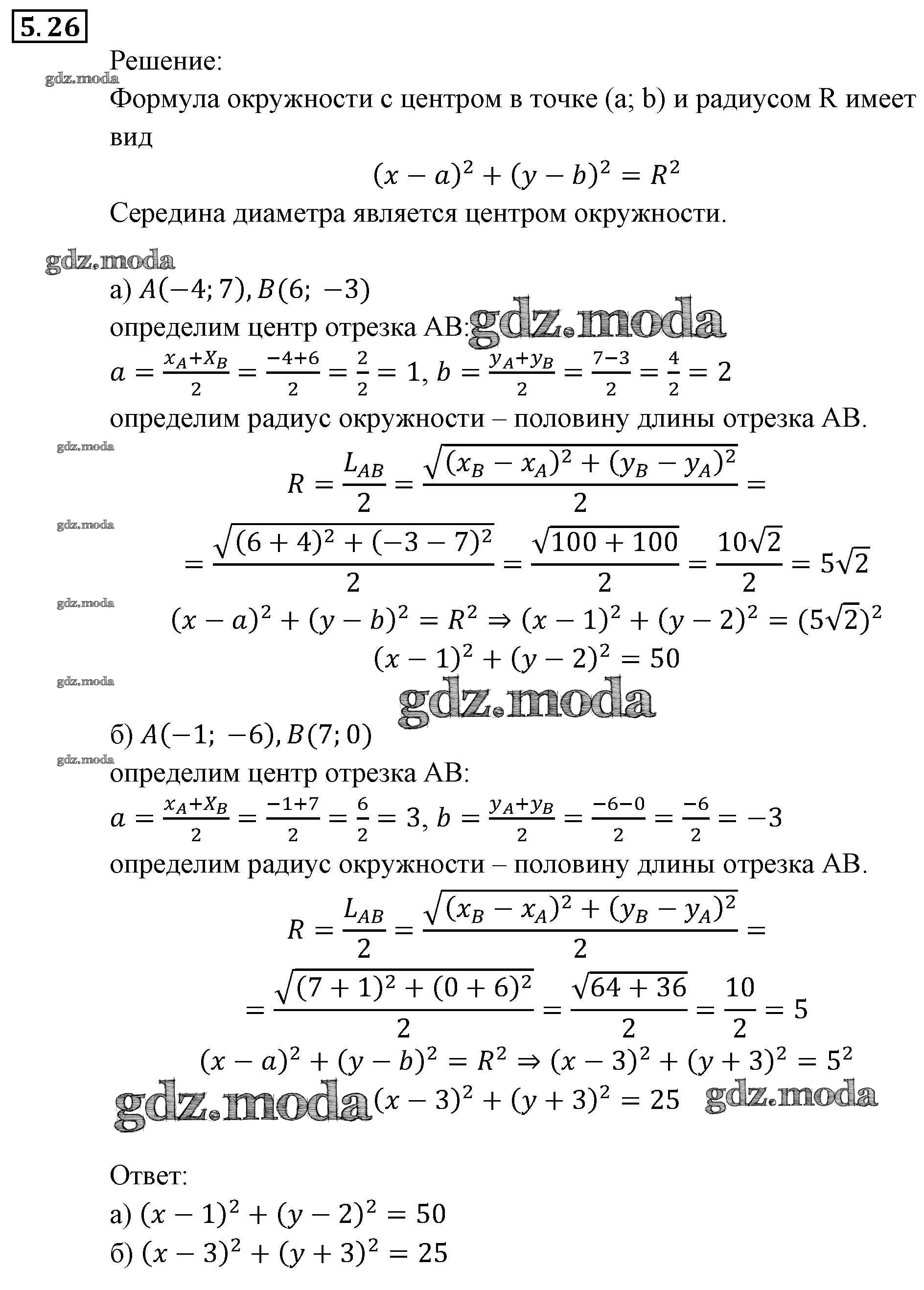
26
ОТВЕТ на задание № 26 Задачник по Алгебре 9 класс Мордкович
Показать содержание
← Предыдущее
Следующее →
Решебник №1
глава 2 / § 5 / 26
Решебник №2
глава 2 / § 5 / 26
Показать содержание
← Предыдущее
Следующее →
ГДЗ решение к заданию № 26 Алгебра 9 класс Задачник Мордкович А.Г. (часть 2) Мнемозина 2010 Часть 2 ФГОС бесплатно на гдз.мода!