Классы
1 класс
2 класс
3 класс
4 класс
5 класс
6 класс
7 класс
8 класс
9 класс
10 класс
11 класс
Предметы
Алгебра
Английский язык
Белорусский язык
Биология
География
Геометрия
Естествознание
Информатика
Искусство
История
Кубановедение
Литература
Математика
Музыка
Немецкий язык
ОБЖ
Обществознание
Окружающий мир
Основы здоровья
Природоведение
Русский язык
Технология
Украинский язык
Физика
Французский язык
Химия
Человек и мир
Я исследую мир
ГДЗ
9 класс
Алгебра
рабочая тетрадь Миндюк
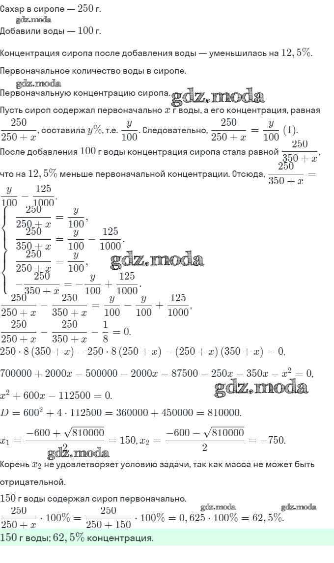
15
ОТВЕТ на задание № 15 Рабочая тетрадь по Алгебре 9 класс Миндюк
Показать содержание
← Предыдущее
Следующее →
Решебник
§17 / 15
Показать содержание
← Предыдущее
Следующее →
ГДЗ решение к заданию № 15 Алгебра 9 класс рабочая тетрадь Миндюк Н.Г. Просвещение 2018 Часть 1, Часть 2 бесплатно на гдз.мода!