Классы
1 класс
2 класс
3 класс
4 класс
5 класс
6 класс
7 класс
8 класс
9 класс
10 класс
11 класс
Предметы
Алгебра
Английский язык
Белорусский язык
Биология
География
Геометрия
Естествознание
Информатика
Искусство
История
Кубановедение
Литература
Математика
Музыка
Немецкий язык
ОБЖ
Обществознание
Окружающий мир
Основы здоровья
Природоведение
Русский язык
Технология
Украинский язык
Физика
Французский язык
Химия
Человек и мир
Я исследую мир
ГДЗ
9 класс
Физика
Исаченкова
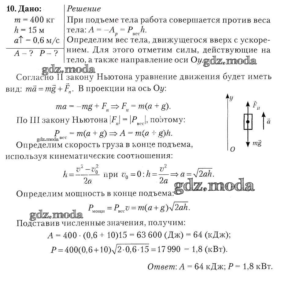
10
ОТВЕТ на задание № 10 Учебник по Физике 9 класс Исаченкова
Показать содержание
← Предыдущее
Следующее →
Решебник
упражнение 26 / 10
Показать содержание
← Предыдущее
Следующее →
ГДЗ решение к заданию № 10 Физика 9 класс Исаченкова Л.А. Народная асвета 2019 бесплатно на гдз.мода!