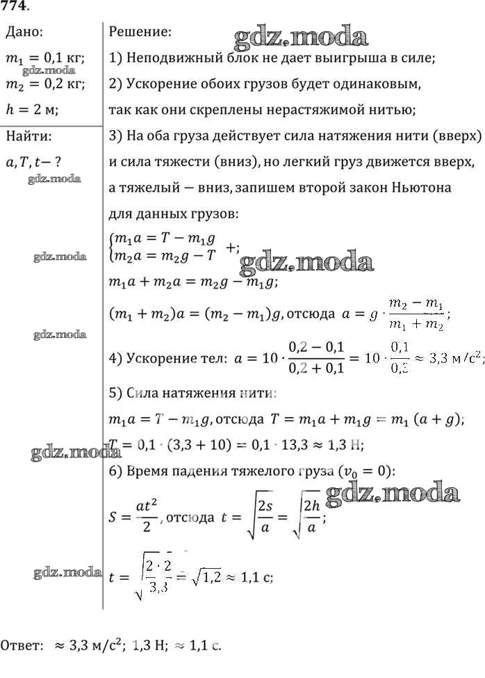
ОТВЕТ на задание № 774 Сборник задач по Физике 7-9 класс Лукашик

Решебник №1

задание № / 774

Решебник №2

задание № / 774

Решебник №3

задание № / 774

Решебник №4

задание № / 774

ГДЗ решение к заданию № 774 Физика 7-9 класс Сборник задач Лукашик В.И. Просвещение 2011 ФГОС бесплатно на гдз.мода!