Классы
1 класс
2 класс
3 класс
4 класс
5 класс
6 класс
7 класс
8 класс
9 класс
10 класс
11 класс
Предметы
Алгебра
Английский язык
Белорусский язык
Биология
География
Геометрия
Естествознание
Информатика
Искусство
История
Кубановедение
Литература
Математика
Музыка
Немецкий язык
ОБЖ
Обществознание
Окружающий мир
Основы здоровья
Природоведение
Русский язык
Технология
Украинский язык
Физика
Французский язык
Химия
Человек и мир
Я исследую мир
ГДЗ
10 класс
Алгебра
Базовый и углубленный уровни Колягин
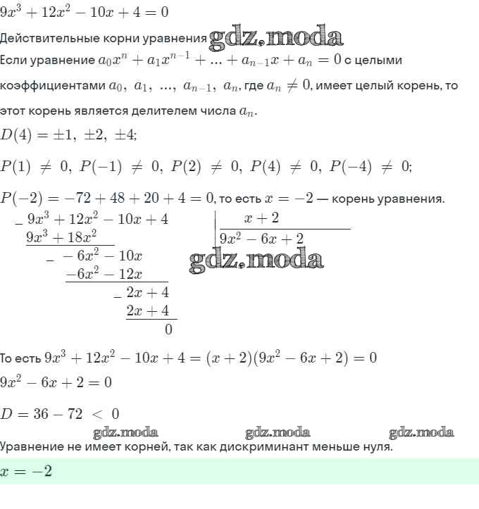
386
ОТВЕТ на задание № 386 Учебник по Алгебре 10 класс Колягин Базовый и углубленный уровень
Показать содержание
← Предыдущее
Следующее →
Решебник №1
упражнение № / 386
Решебник №2
упражнение № / 386
Решебник №3
упражнение № / 386
Показать содержание
← Предыдущее
Следующее →
ГДЗ решение к заданию № 386 Алгебра и начала математического анализа 10 класс Базовый и углубленный уровни Колягин Ю.М. Просвещение 2017 Базовый и углубленный уровень ФГОС бесплатно на гдз.мода!