ОТВЕТ на задание № 638 Учебник по Алгебре 7 класс Мерзляк Алгоритм успеха Базовый уровень
Условия
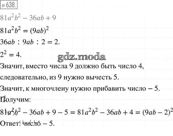
упражнение / 638

Решебник №1
упражнение / 638

Решебник №2
упражнение / 638

Решебник №3
упражнение / 638

Решебник №5
упражнение / 638

Все ГДЗ по Алгебре 7 класс Алгоритм успеха