ОТВЕТ на задание № 931 Учебник по Алгебре 7 класс Мерзляк Алгоритм успеха Базовый уровень
Условия
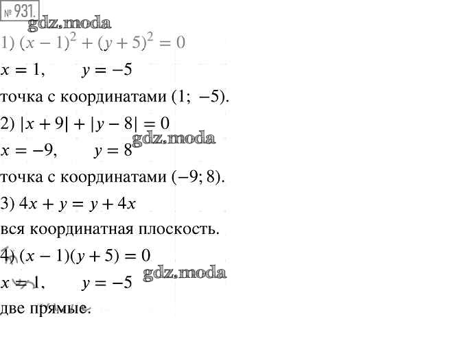
упражнение / 931

Решебник №1
упражнение / 931


Решебник №2
упражнение / 931

Решебник №3
упражнение / 931

Решебник №4
упражнение / 931

Решебник №5
упражнение / 931

Все ГДЗ по Алгебре 7 класс Алгоритм успеха